一、填空题(每小题$ 8 $分,共$ 32 $分)
- 算式$ 20 \times (26^2 – 13^2) \div \dfrac{4^2 – 3^2}{\dfrac{1}{3+\dfrac{1}{4}} + \dfrac{1}{\dfrac{1}{3}+4}} $的计算结果是$ \underline{\quad \quad} $。
- $780$
- 原式$ = 20 \times (26+13) \times (26-13) \div \dfrac{16-9}{\dfrac{4}{3 \times 4 + 1} + \dfrac{3}{1 + 4 \times 3}}$
$= 20 \times 39 \times 13 \div \dfrac{7 \times 13}{7}$
$= 780$
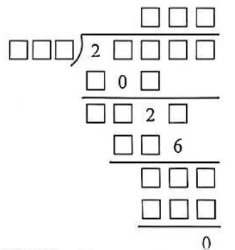
- 在下面的除法竖式中每个方框内填上合适的数字,使得竖式成立。那么竖式中的商是$\underline{\quad \quad} $。
![图片[1]-2026年“数学花园探秘”科普活动小学高年级组决赛试卷 A-邱福星的教学页面](https://oss.qiufuxing.com/img/20260108160247.png)
- $199$
- $(1) $由第四、五行,得$ 102\square$、$9\square6$;
(2) 第三行,得$ 10\square$,进而除数是$ 10\square$;
(3) 商的百位为$1$,十位为$9$,进而除数是$ 104$;
(4) 结合第四、五、六行,得商为$ 199$;
- 如图,在边长为$ 100 $的正十二边形中,分别以顶点$ A$、$B$、$C$、$D$、$E$、$F $为圆心,以正十二边形边长为半径画圆。那么图中阴影部分的周长是$\underline{\quad \quad} $。($\pi $取$ 3.14$)
![图片[2]-2026年“数学花园探秘”科普活动小学高年级组决赛试卷 A-邱福星的教学页面](https://oss.qiufuxing.com/img/20260108160333.png)
- $942$
- 分别连接$ AL$、$AG$、$BL$、$FG$,
![图片[3]-2026年“数学花园探秘”科普活动小学高年级组决赛试卷 A-邱福星的教学页面](https://oss.qiufuxing.com/img/20260108160357.png)
(1) 正十二边形每个内角:$(12-2) \times 180^{\circ} \div 12 = 150^{\circ}$;
(2) 由已知,$AG=GF=FA=AA$,$ AB_1=B_1B=BL=LA$,
所以$ \angle A_1AG = \angle B_1AL = 30^{\circ}$,
所以$ \angle GAL = 150^{\circ} – \angle A_1AG – \angle B_1AL = 90^{\circ}$;
(3) 阴影部分为$ 6 $个内角为$ 90^{\circ}$,半径为$ 100 $的圆弧的和:
$C = \dfrac{6 \times 90^{\circ}}{360^{\circ}} \times 2\pi \times 100 = 300\pi = 942$;
- 甲、乙两个工程队合作完成某项任务。如果先由甲队人数的$ \dfrac{1}{9} $和乙队人数的$ \dfrac{1}{12} $一起工作$ 3 $天,再由甲队人数的$ \dfrac{1}{8} $和乙队人数的$ \dfrac{1}{6} $一起工作$ 2 $天,恰好共完成全部任务的$ \dfrac{1}{60}$。如果最开始甲、乙两队全部人员一起同时工作,那么需要$\underline{\quad \quad} $天能完成任务。
- $35$
- 相当于甲队的$ \dfrac{1}{9} \times 3 + \dfrac{1}{8} \times 2 = \dfrac{7}{12} $和乙队的$ \dfrac{1}{12} \times 3 + \dfrac{1}{6} \times 2 = \dfrac{7}{12} $一起工作$ 1 $天完成全部任务的$ \dfrac{1}{60}$。
因此甲、乙全部人员一起工作,需要$ \dfrac{7}{12} \div \dfrac{1}{60} = 35 $天。
二、填空题(每小题$ 10 $分,共$ 40 $分)
- 末三位数字相同且能被$ 2026 $整除的五位数是$\underline{\quad \quad} $。
- $95222$
- 设五位数是$ 2026 \times \overline{ab} = \overline{ABCCC}$,$A$、$B$、$C $可能相同,$a $可能为$ 0$,
其中$ C $可能是$ 0$、$2$、$4$、$6$、$8$,
因为$ 2026 $的百位为$ 0$,
所以$ 2026 \times \overline{ab} \equiv 26 \times \overline{ab} \pmod{1000}$(即$ 26 \times \overline{ab} $决定$ 2026 \times \overline{ab} $的末三位),
因为$ 99999 \div 2026 = 49 \dots 725$,$ 26 \times 49 = 1274$,$ 26 \times 2 \times 13$,
只可能是$ 26 \times \overline{ab} = 1222$($\overline{CCC} $不是$ 13 $的倍数),
所以$ \overline{ab} = 47$,即$ 2026 \times 47 = 95222$;
- 算式$ 357 \times \left( \dfrac{1}{2 \times 5} + \dfrac{1}{3 \times 8} + \dfrac{1}{5 \times 13} + \dfrac{1}{8 \times 21} + \dfrac{1}{13 \times 34} \right) $的计算结果是$\underline{\quad \quad} $。
- $59$
- 原式$ = 357 \times \left( \dfrac{1}{3} \times \dfrac{3}{2 \times 5} + \dfrac{1}{5} \times \dfrac{5}{3 \times 8} + \dfrac{1}{8} \times \dfrac{8}{5 \times 13} + \dfrac{1}{13} \times \dfrac{13}{8 \times 21} + \dfrac{1}{21} \times \dfrac{21}{13 \times 34} \right)$
$= 357 \times \left[ \dfrac{1}{3} \times \left( \dfrac{1}{2} – \dfrac{1}{5} \right) + \dfrac{1}{5} \times \left( \dfrac{1}{3} – \dfrac{1}{8} \right) + \dfrac{1}{8} \times \left( \dfrac{1}{5} – \dfrac{1}{13} \right) + \dfrac{1}{13} \times \left( \dfrac{1}{8} – \dfrac{1}{21} \right) + \dfrac{1}{21} \times \left( \dfrac{1}{13} – \dfrac{1}{34} \right) \right]$
$= 357 \times \left( \dfrac{1}{2 \times 3} – \dfrac{1}{3 \times 5} + \dfrac{1}{3 \times 5} – \dfrac{1}{5 \times 8} + \dfrac{1}{5 \times 8} – \dfrac{1}{8 \times 13} + \dfrac{1}{8 \times 13} – \dfrac{1}{13 \times 21} + \dfrac{1}{13 \times 21} – \dfrac{1}{21 \times 34} \right)$
$= 357 \times \left( \dfrac{1}{2 \times 3} – \dfrac{1}{21 \times 34} \right)$
$= 357 \times \dfrac{1}{6} \times \left( 1 – \dfrac{1}{7 \times 17} \right)$
$= 59$
- 如图所示,用$ 7 $个相同的长方形摆出一个“房子”。已知“房子”的高度是$ 122$,那么一个小长方形的面积是$\underline{\quad \quad} $。
![图片[4]-2026年“数学花园探秘”科普活动小学高年级组决赛试卷 A-邱福星的教学页面](https://oss.qiufuxing.com/img/20260108160454.png)
- $400$
- 如图,分别过点$ A$、$C $作$ EF $的垂线分别交$ EF $于点$ B$、$D$,
![图片[5]-2026年“数学花园探秘”科普活动小学高年级组决赛试卷 A-邱福星的教学页面](https://oss.qiufuxing.com/img/20260108160523.png)
设长方形的长为$ a$,宽为$ b$,则$ EF = a+b$,$ FC = A$,$ CE = a-b$,
(1) 在直角三角形$ FCE $中,$\angle FCE = 90^{\circ}$,由勾股定理得,
$FC^2 + CE^2 = FE^2$,即$ a^2 + (a-b)^2 = (a+b)^2$,
所以$ a^2 = (a+b)^2 – (a-b)^2$,即$ a^2 = 2a \times 2b$,
所以$ a = 4b$;
(2) 在直角三角形$ FCE $中,$S_{\triangle FCE} = \dfrac{1}{2} FC \times CE = \dfrac{1}{2} FE \times CD$,
所以$ a \times (a-b) = (a+b) \times CD$,即$ CD = 2.4b$;
(3) 因为$ AB$、$CD $分别与$ EF $垂直,
所以$ AB // CD$,
所以$ \dfrac{AB}{CD} = \dfrac{AE}{CE}$,即$ \dfrac{AB}{2.4b} = \dfrac{a}{a-b}$,
所以$ AB = 3.2b$;
(4) 因此,$ 122 = a + 3.2b + b + a$,即$ b=10$,
所以一个小长方形的面积:$ a \times b = (4 \times 10) \times 10 = 400$;
- 老师写了五个连续的两位数,将其中的三个分别给了甲、乙、丙三位同学,三位同学只知道自己拿到的数,而不知道其他同学拿到的数。他们依次对话如下:
师:“我写的这五个书的和,是一个平方数。”
甲:“另外两位同学拿到的一定有偶数。”
乙:“另外两位同学拿到的一定互质。”
丙:“乙拿到的数的奇数个因数。”
如果他们都聪明且诚实,那么丙拿到的数是$\underline{\quad \quad} $。
- $78$
- 由老师的话可得,$5$个连续的两位数的和为$ 5 \times $中间数,结果是一个平方数,
因此中间数为$ 5 \times k^2$,$k $可以取$ 2$、$3$、$4$,得到五个数的情况有$ 3 $种:
(1) $18$,$ 19$,$ 20$,$ 21$,$ 22$;
(2) $43$,$ 44$,$ 45$,$ 46$,$ 47$;
(3) $78$,$ 79$,$ 80$,$ 81$,$ 82$;
由甲的话可得,五个数为$ 2 $奇$ 3 $偶,甲拿到的是奇数;则乙、丙中必有偶数,
因此只能是情况 (1) 或情况 (3);
由乙的话可得,乙在情况 (1) 拿到$ 18 $或$ 21$,在情况 (3) 中拿到$ 78 $或$ 81$;
由丙的话可得,乙拿到$ 81$,丙能知道乙拿到的是$ 81 $而不是$ 78$,
只能是丙拿到了$ 78$;
三、填空题$ III$(每小题$ 14 $分,共$ 42 $分)
- 甲、乙两人分别从$ A$、$B $两地出发,相向而行。甲先出发,$30 $分钟后乙出发,$15 $分钟后两人在两地中点$ C $处相遇。若两人出发时间不变,但出发时甲的速度增加$ 5 $米$/$分,乙的速度增加$ 60 $米$/$分,那么两人仍然会在$ C $点相遇,那么$ AB $两地相距$\underline{\quad \quad} $米。
- $3600$
- 过程$1$:甲走$ 30+15=45 $分钟、乙走$ 15 $分钟,各自走$ AB $的一半,
因此$ v_{\text{$甲$}} : v_{\text{$乙$}} = 1:3$;
过程$2$:甲、乙各自速度增加后,按过程$ 1 $的时间行走,
(当在$ C $点相遇时,两人继续走,此时时间相同,路程与速度成反比)
甲比过程$ 1 $多走$ 5 \times 45 = 225 $米,乙比过程$ 1 $多走$ 60 \times 15 = 900 $米,
![图片[6]-2026年“数学花园探秘”科普活动小学高年级组决赛试卷 A-邱福星的教学页面](https://oss.qiufuxing.com/img/20260108160557.png)
因此 $v^\prime_{\text{甲}} : v^\prime_{\text{乙}} = 225:900 = 1:4$;
由$ v_{\text{甲}} : v_{\text{乙}} = 1:3$,当甲的速度增加$ 5 $米$/$分,乙的速度增加$ 15 $米$/$分,
则甲、乙速度比仍为$ 1:3$,
由 $v^\prime_{\text{甲}} : v^\prime_{\text{乙}} = 1:4$,与$ 1:3 $对比,乙速度增加多$ 1 $份,而实际增加$ 60-15=45 $米$/$分,
所以 $v^\prime_{\text{甲}} = 45 $米$/$分,即甲原来速度是$ 45-5=40 $米$/$分,
那么$ AB $两地相距:$ 40 \times 45 \times 2 = 3600 $米;
- 如图,最左边的方格中有一枚棋子,其余方格依次编号为$ 1$~$26$,每次只可以向右将棋子移动到最近的编号为$ 2 $或$ 5 $的倍数的方格。例如:第一次只能将棋子移动到$ 2 $号或$ 5 $号的方格中;如果棋子在$ 8 $号方格,只能移动到$ 10 $号方格;如果棋子在$ 15 $号方格,只能移动到$ 16 $号或$ 20 $号方格。那么将棋子移动到$ 26 $号方格共有$\underline{\quad \quad} $种移动方法。
![图片[7]-2026年“数学花园探秘”科普活动小学高年级组决赛试卷 A-邱福星的教学页面](https://oss.qiufuxing.com/img/20260108160637.png)
- $484$
-
由已知,可标数如下:

- 如图,圆周上写有$ 5 $个$ 0 $和$ 1 $个正整数$ A$,每次进行如下操作:选定某个圆圈,将圆圈中的数减$ 1$,同时将相邻两个圆圈中的数各加$ 3$。如果若干次操作后能将$ 6 $个数都变为$ 2026$,那么$ A $的最小值是$\underline{\quad \quad} $。
![图片[8]-2026年“数学花园探秘”科普活动小学高年级组决赛试卷 A-邱福星的教学页面](https://oss.qiufuxing.com/img/20260108160724.png)
- $56$
- 如图编号,$A $为$ A_1$,顺时针依次为$ B_1$、$A_2$、$B_2$、$A_3$、$B_1$,
![图片[9]-2026年“数学花园探秘”科普活动小学高年级组决赛试卷 A-邱福星的教学页面](https://oss.qiufuxing.com/img/20260108160753.png)
若$ A_i $减$ 1$,$B_i $和$ B_j $各加$ 3$,则:
(1) $A_i $与$ B_i $的差除以$ (3+1=4) $的余数相同,
因为若干次操作后$ 6 $个数均为$ 2026$,
所以$ A_i – B_i \equiv 0 \pmod 4$,
所以$ A_i \equiv 0 \pmod 4$;
(2) 每次操作,$6 $个数的总和增加$ (3+3-1=5)$,
因为若干次操作后$ 6 $个数均为$ 2026$,
所以$ A_1 + 5 \times 0 \equiv 6 \times 2026 \equiv 1 \pmod 5$,
所以$ A_1 \equiv 1 \pmod 5$;
(3) $B_1$、$B_2$、$B_3 $的和与$ A_1$、$A_2$、$A_3 $的和作差,
除以$ (3+3+1=7) $的余数相同,
因为若干次操作后$ 6 $个数均为$ 2026$,
所以$ (A_1 + A_2 + A_3) – (B_1 + B_2 + B_3) \equiv 0 \pmod 7$,
所以$ A_1 \equiv 0 \pmod 7$;
$A_1 \equiv 0 \pmod 4$
也就是$ A_1 \equiv 1 \pmod 5$,所以$ A_1 $最小为$ 56$;
$A_1 \equiv 0 \pmod 7$
构造:从$ A $顺时针分别操作次数:$400$,$ 395$,$ 407$,$ 416$,$ 407$,$ 395$;
四、解答题(每小题$ 18 $分,共$ 36 $分,写出详细解答过程)
- 如图,点$ A$、$B$、$C$、$D $是由边长为$ 10 $的小正方形组成的网格中的四个格点,过形内一点$ G $的三条线段$ AE$、$CF$、$PQ $均平分四边形$ ABCD $的面积。
(1) 四边形$ ABCD $的面积是多少?($3 $分)
(2) 三角形$ CEG $的面积是多少?($6 $分)
(3) 三角形$ APQ $的面积是多少?($9 $分)
![图片[10]-2026年“数学花园探秘”科普活动小学高年级组决赛试卷 A-邱福星的教学页面](https://oss.qiufuxing.com/img/20260108160823.png)
- $(1) 7200$;$ (2) 900$;$ (3) 3200$
- $(1) $连接$ AC$,
![图片[11]-2026年“数学花园探秘”科普活动小学高年级组决赛试卷 A-邱福星的教学页面](https://oss.qiufuxing.com/img/20260108160849.png)
在三角形$ ADC $中,$DC = 8 \times 10 = 80$,点$ A $到$ DC $的高$ h_1 = 3 \times 10 = 30$,
所以,$S_{\triangle ADC} = 80 \times 30 \div 2 = 1200$;
在三角形$ ABC $中,$BC = 12 \times 10 = 120$,点$ A $到$ DC $的高$ h_2 = 10 \times 10 = 100$,
所以,$S_{\triangle ABC} = 120 \times 100 \div 2 = 6000$;
所以,$S_{\text{$四边形$}ABCD} = S_{\triangle ADC} + S_{\triangle ABC} = 1200 + 6000 = 7200$;………………………$3$分
【备注:通过补为大长方形减去$ 2 $个小直角三角形、补为直角梯形减去$ 1 $个直角三角形、毕克定理等方法,只要答案正确且有必要过程,给$ 3 $分,仅有答案无过程给$ 1 $分。】
(2) 连接$ EF$,
由 (1) 得$ S_{\triangle ADC} = 1200$,$S_{\text{$四边形$}ABCD} = 7200$,
因为线段$ AE$、$CF $均平分四边形$ ABCD $的面积,
所以$ S_{\text{$四边形$}AECD} = S_{\triangle ABE} = S_{\triangle BCF} = 7200 \div 2 = 3600$,
所以$ EF // AC$,$BE : EC = S_{\triangle ABE} : S_{\triangle AEC} = 3600 : (3600 – 1200) = 3 : 2$;………………………$3$分
所以$ \dfrac{EG}{GA} = \dfrac{EF}{AC} = \dfrac{BE}{BC} = \dfrac{3}{3+2} = \dfrac{3}{5}$,
所以$ S_{\triangle CEG} = \dfrac{3}{5+3} \times S_{\triangle AEC} = \dfrac{3}{8} \times (3600 – 1200) = 900$;………………………$3$分
【备注:通过面积法求出$ BE:EC$、$AF:FB$,但没有求出$ S_{\triangle CEG}$,只给$ 3 $分;通过面积法求出$ EG:GA $或结合三角形$ FEC $求$ FG:GC $或连$ BG $等方法得$ S_{\triangle CEG}$,均可得分。】
(3) 分别连接$ FP$、$QC$,
![图片[12]-2026年“数学花园探秘”科普活动小学高年级组决赛试卷 A-邱福星的教学页面](https://oss.qiufuxing.com/img/20260108160935.png)
因为线段$ PQ $均平分四边形$ ABCD $的面积,
所以$ S_{\text{$四边形$}BCPQ} = S_{\triangle BCF}$,即$ S_{\triangle QFG} : S_{\triangle PGC}$,
所以$ FP // QC$,则$ \dfrac{AG}{GE} = \dfrac{CG}{GF} = \dfrac{QG}{GP}$,
分别连接$ AP$、$EP$、$BP$,
![图片[13]-2026年“数学花园探秘”科普活动小学高年级组决赛试卷 A-邱福星的教学页面](https://oss.qiufuxing.com/img/20260108160954.png)
所以$ EP // AB$,则$ S_{\triangle ABP} = S_{\triangle ABE} = 3600$,………………………$3$分
所以$ S_{\triangle ADP} + S_{\triangle BPC} = \dfrac{1}{2} \times DP \times 30 + \dfrac{1}{2} \times (80 – DP) \times 120 = 3600$,
解得$ DP = \dfrac{80}{3}$,则$ S_{\triangle ADP} = \dfrac{1}{2} \times \dfrac{80}{3} \times 30 = 400$,………………………$3$分
所以$ S_{\triangle APQ} = 3600 – 400 = 3200$;………………………$3$分
【备注:说明$ EP // AB $得$ 3 $分,求出$ DP $长度或$ DP // PC $的值得$ 3 $分,求出最后结果得$ 3 $分。】
- 圆周上等距排列着若干枚棋子,每次操作会同时在所有相邻的同色棋子之间放入一枚白棋,在所有相邻的异色棋子之间放入一枚黑棋。例如:
![图片[14]-2026年“数学花园探秘”科普活动小学高年级组决赛试卷 A-邱福星的教学页面](https://oss.qiufuxing.com/img/20260108161014.png)
(1) 所给示例如果再操作$ 1 $次,圆周上将共有$\underline{\quad \quad} $枚棋子;($3 $分,请直接给出答案。)
(2) 所给示例如果再操作$ 2 $次,圆周上将共有$\underline{\quad \quad} $枚棋子;($6 $分,请直接给出答案。)
(3) 如果开始时如图放置了$ 5 $枚棋子,那么操作$ 9 $次后,圆周上将共有多少枚白棋?($9 $分)
![图片[15]-2026年“数学花园探秘”科普活动小学高年级组决赛试卷 A-邱福星的教学页面](https://oss.qiufuxing.com/img/20260108161057.png)
- $(1) 24$;$ (2) 21$;$ (3) 1195$
- $(1) n $枚棋子则有$ n $个间隔,
则每次操作后会由$ n $枚棋子变为$ 2n $枚棋子;
那么$ 3 $枚棋子共操作$ 3 $次,共有$ 3 \times 2^3 = 24 $枚棋子;
(2) $1 $黑$ 2 $白,列表如下:
![图片[16]-2026年“数学花园探秘”科普活动小学高年级组决赛试卷 A-邱福星的教学页面](https://oss.qiufuxing.com/img/20260108161118.png)
每个棋子各数$ 2 $次,所以黑棋有:$(10 \times 2 + 22 \times 1) \div 2 = 21 $枚;
(3) 两枚相邻的棋子,共$ 3 $种情况:黑黑、黑白、白白,
若相邻是$ 1 $组黑黑,在中间增加$ 1 $枚白棋,则变为$ 2 $组黑白,
若相邻是$ 1 $组黑白,在中间增加$ 1 $枚黑棋,则变为$ 1 $组黑黑、$1 $组黑白,
若相邻是$ 1 $组白白,在中间增加$ 1 $枚白棋,则变为$ 2 $组白白,
设第$ n $次操作后有$ a_n $组黑黑、$b_n $组黑白、$c_n $组白白,$(n $为自然数$)$
则第$ (n+1) $次操作后有:$b_n $组黑黑、$2a_n + b_n $组黑白、$2c_n $组白白,………………………$3$分
$3 $黑$ 2 $白,列表如下:
![图片[17]-2026年“数学花园探秘”科普活动小学高年级组决赛试卷 A-邱福星的教学页面](https://oss.qiufuxing.com/img/20260108161140.png)
$……………………………………………………………………………3$分
每个棋子各数$ 2 $次,所以白棋有:$(512 \times 2 + 1366 \times 1) \div 2 = 1195 $枚;………………………$3$分
【备注:第$ (1) (2) $问不需要过程,填出答案直接给分,第 (3) 问,通过纯枚举得出答案,得到全分,中间过程有错但答案对得$ 6 $分;递推说明$ 3 $分、递推过程$ 3 $分、答案$ 3 $分;没有任何过程只有答案得$ 3 $分。】
© 版权声明
部分题目来自网络,如有侵权,请联系删除
THE END















暂无评论内容